Reinsurance AI Assistant
A multi-agent system that uses Temporal to durably orchestrate AI agents and human-in-the-loop interaction for catastrophe data processing in the reinsurance industry.
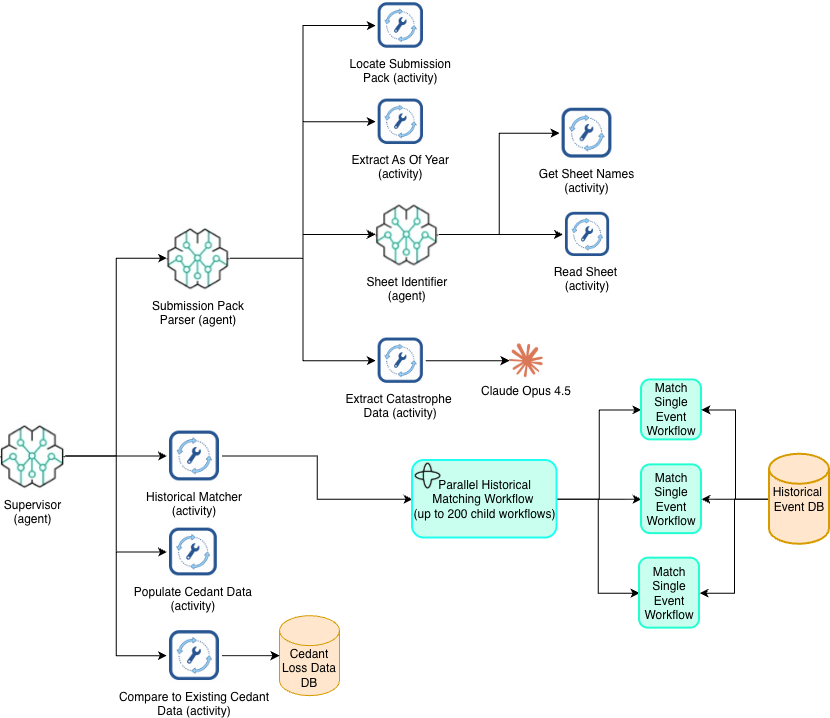
This AI assistant helps underwriters convert messy Excel submission pack data into clean, structured catastrophe records.
See the demo here: https://youtu.be/NkQ8bA3AcAQ?si=Mbz7bhkbJX3Go6A2
Blog article: https://temporal.io/blog/trusting-ai-agents-a-reinsurance-case-study
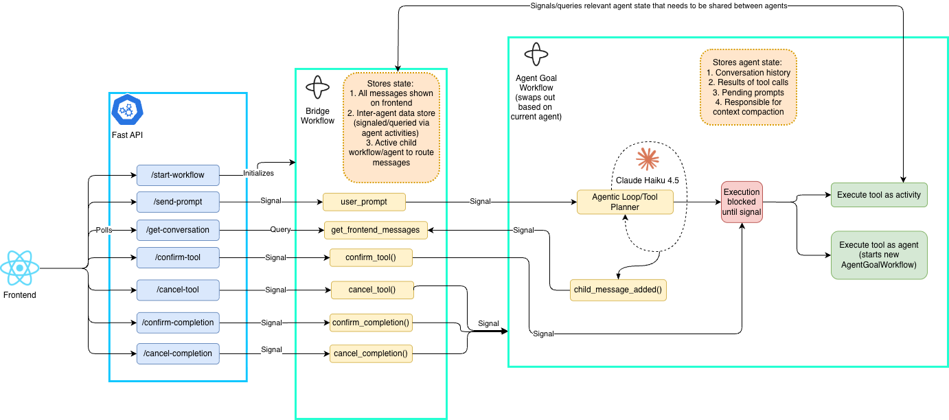
It features nested subagents that each have a set of tools. Tools come in two types: standard tools and agents-as-tools. Standard tools, implemented via Temporal activities, execute well-defined actions via code. Agents-as-tools, start a separate subagent workflow that uses an LLM to determine the next tool execution.
The Bridge workflow is responsible for sending user interaction to the correct agent. It routes user prompts, tool confirmations, agent completion confirmations and cancellations to the appropriate agent for processing.
Temporal’s durable execution allows agents to operate reliably. Workflows and activities make it straightforward to implement agent logic and tool execution. Automatic retries ensure the system continues operating in face of LLM call or tool failure. Signals and queries make human-in-the-loop and inter-agent communication simple. Temporal’s UI observability makes every agent action, signal, and update visible in the workflow history.
Language
Temporal Verified
About the Author
