← Code Exchange
.NET/C# Logistics Process Manager Example
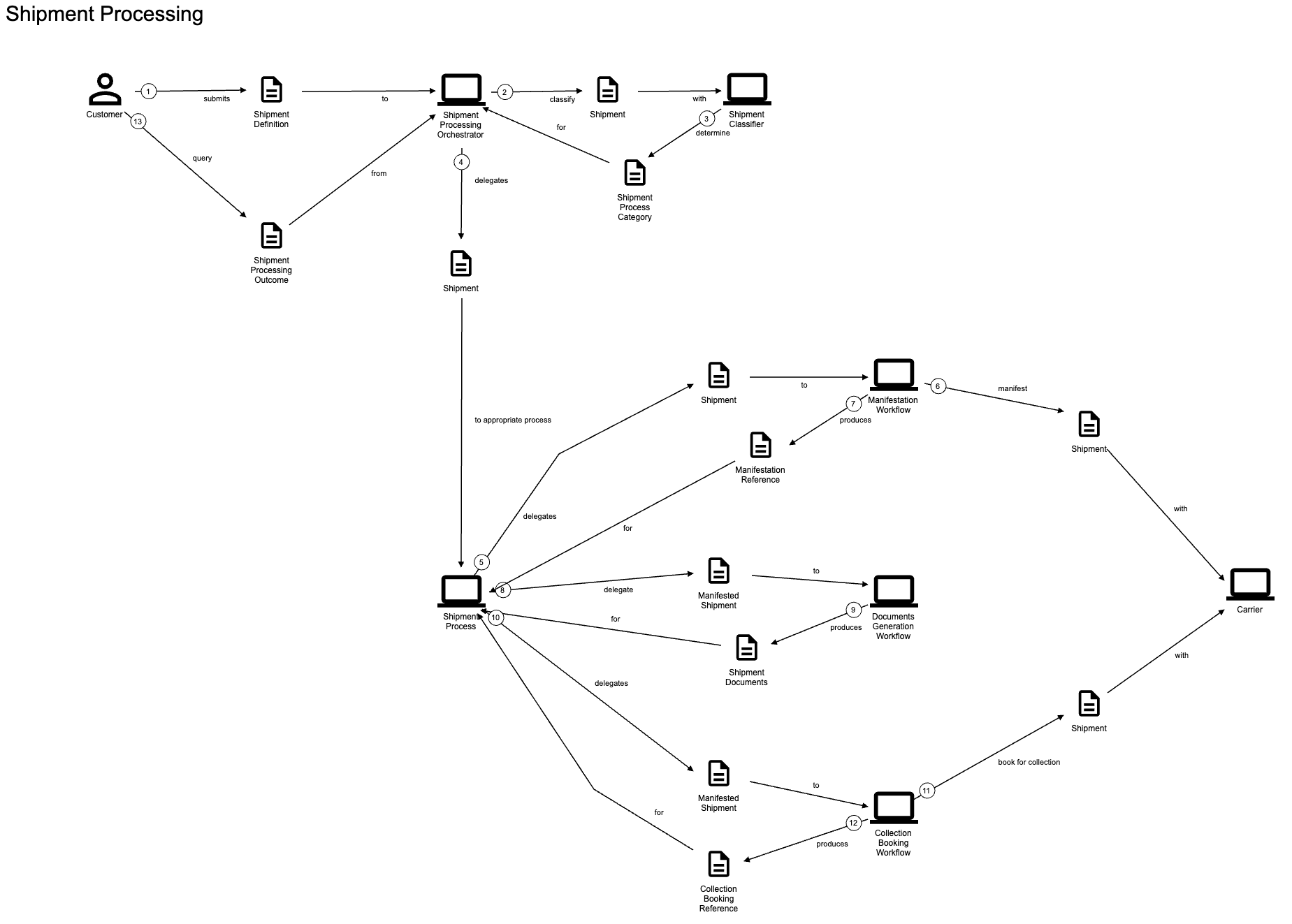
Simple example of a process manager dealing with the logistics domain. Implemented in .NET/C# and hosted in Docker Compose.
This example explores an option of using Temporal.io as processing infrastructure when implementing logistics processes.
The solution implements a scenario where we prepare a manifest shipment with carrier(s), generate shipment documents, and book shipment collection.
Given the complexities of the business domain, we may need different process definitions for different kinds of shipments (e.g. domestic vs international). This example demonstrates how such solution can be structured.
Solution is implemented in .NET/C# and hosted in Docker Compose.
In this example you will also find comparison of custom implementation vs implementation using Temporal.io.
