Cross-Language Data Processing Service with Temporal
A practical demonstration of building a robust, scalable, and language-agnostic data processing pipeline using Temporal. Seamlessly orchestrates workflows across Go, Python, and TypeScript—perfectly suited for polyglot development teams.
Overview#
This project demonstrates how Temporal empowers teams to seamlessly orchestrate complex data processing workflows across multiple programming languages. Specifically, it showcases how Go, Python, and TypeScript can interoperate smoothly within a single, scalable workflow.
Key Features#
⚙️ Polyglot Workflow Integration: Easily orchestrate and manage services developed in multiple languages, providing flexibility and efficiency in your workflows.
🚀 Scalable and Extensible Architecture: Designed for horizontal scalability, allowing workflows to handle increasing workloads gracefully.
🛡️ Robust Error Handling: Implements Temporal’s powerful retry mechanisms, ensuring that workflows remain resilient and fault-tolerant.
Additional Resources#
📝 Detailed Guide: Building a Cross-Language Data Processing Service with Temporal
📁 Source Code & Examples: GitHub Repository
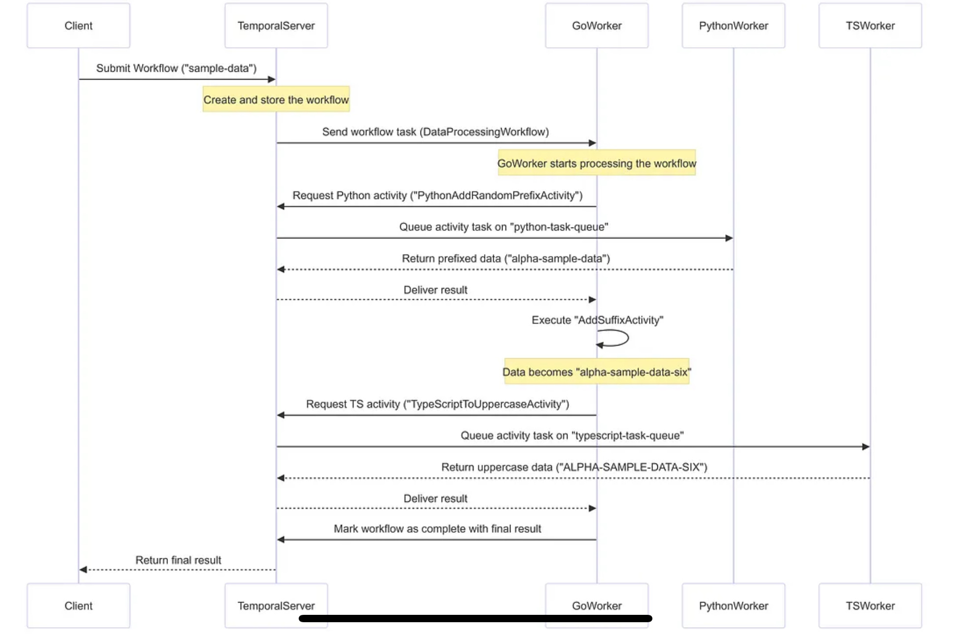
Workflow Architecture Diagram#
Language
About the Author

Bar Moshe